新闻资讯
最新 | 52人死亡!30人受伤!梅大高速塌方原因发布!
2025 / 01 / 24

梅大高速茶阳路段“5·1”塌方灾害调查评估报告公布今日发布。


图片


2024年5月1日凌晨1时57分许,梅州至大埔高速公路(简称“梅大高速”)东延线K11+900~K11+950(营运桩号)路段发生塌方灾害,往东方向半幅路堤塌方,导致23辆车掉落,造成52人死亡,30人受伤。经调查认定,这是一起长时间持续性降水与多种因素叠加耦合作用,导致的特别重大人员伤亡的塌方灾害。


塌方灾害发生于5月1日凌晨,有零星小雨,行车视线不良,车流量较平常突增,车辆坠落后起火燃烧,这些不利因素进一步加大了灾害的损失。同时,工程勘察、设计、施工、监理、验收、运营、养护等方面存在的问题,对路堤的抗灾能力有一定影响。


依据有关规定,广东省成立了由省政府主要负责同志任组长的梅大高速茶阳路段“5·1”塌方灾害省政府调查评估组,邀请由院士专家团队牵头,公路工程、地质工程、岩土工程和气象水文等领域专家组成专家组参与调查评估。


应急管理部、交通运输部、自然资源部成立国家专家指导组,与调查评估组同时进驻,全程指导广东开展灾害调查评估工作。在应急管理部、交通运输部、自然资源部等国家部委的专业指导和国家专家指导组的全程指导下,调查评估组按照科学严谨、依法依规、实事求是、注重实效的原则,通过现场勘查、调阅资料、问询谈话、调查取证、分析计算、专项试验、专家论证等方式,复盘灾害发生和应对过程,调查有关地方党委政府和相关部门单位履职情况及存在的问题,查明了灾害原因,认定了灾害性质,总结分析了灾害教训,提出了改进工作的措施建议。


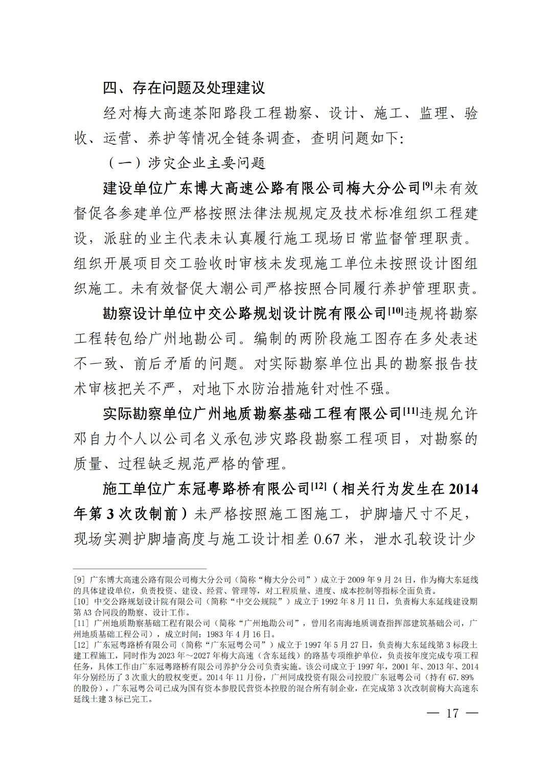
调查发现,灾害发生前,广东省出现多轮强降水过程,全省平均雨量破历史同期纪录。其中,2024年4月,降雨比较集中,距灾害点约700米的梅林站月雨量为740.5毫米,为2021年1月有记录以来最大值;距灾害点约15.9公里的大埔站月雨量为628.2毫米,是历史同期(往年4月份)3.75倍,是往年汛期(4-9月)月平均雨量的3.34倍,突破1957年建站以来最大月雨量纪录。


调查查明,造成塌方灾害的主要原因是:灾害点路段为“倒三角形”沟谷地貌斜坡路堤,受长时间持续性降水影响,地下水持续累积、水位升高,暂态性地下水动静水压力、浮托力和渗透力持续增大,滑动推力不断积聚,长时间饱水造成路堤底部及基底软化,抗剪强度降低,路堤中下部及护脚墙突然滑动变形,引发路堤上部填土塌方,造成高速公路塌方灾害。


经对梅大高速茶阳路段工程勘察、设计、施工、监理、验收、运营、养护等情况全链条调查,对在调查过程中发现的参建单位和有关部门单位的公职人员履职方面的问题线索,移交纪委监委处理;对有关参建单位及其人员的违法违规问题,交由有关部门依法查处。


调查评估组总结了五个方面的主要教训:

一是对高填路基的风险重视不够,对长时间持续性降水的危害性认识不足;

二是公路地下水防范意识淡薄,智能监测预警手段严重不足;

三是建设管理不到位,一定程度上影响了工程抗灾能力;

四是重建设轻管养,日常隐患排查治理流于形式;

五是监管职责交叉重叠,没有形成有效的监管压力。


同时,针对这些教训,调查评估组提出五项防范整改措施建议:

一是增强应对极端天气的极限思维;

二是全面提升路基本质安全水平;

三是加强高速公路全生命周期管理;

四是提升高速公路风险监测管控能力;

五是提高全社会风险防范意识和自救互救能力。


附事故调查报告:

图片

图片

图片

图片

图片

图片

图片

图片

图片

图片

图片

图片

图片

图片

图片

图片

图片

图片

图片

图片

图片

图片

图片

图片

图片

图片

图片

图片

图片

图片

图片